作者:依利特 来源:液相售后 2025-09-25 10:13:40
做实验时遇上液相色谱仪进气泡,估计不少实验人都得皱眉头 —— 这玩意儿不仅让基线噪音变多、冒出烦人的鬼峰,更要命的是,会直接影响定量结果的准确性和重复性,辛苦做的实验很可能白费功夫。
其实不用慌,对付气泡有套系统的办法,记住 “先预防、再判断、后处理” 的原则,就能轻松应对。
一、先做好预防:从源头杜绝气泡
对付气泡,好的办法就是让它压根不出现,这就需要咱们养成好的操作习惯,关键在这几点:
流动相脱气别偷懒
为啥脱气这么重要?因为流动相从低温储存的地方拿到实验室,或者用的时候受热,里面会溶解空气,等跑到泵或检测器里,就容易析出气泡。
具体怎么做?现代仪器大多有在线脱气机,记得一直开着;配好的流动相用之前,好超声脱气 10-20 分钟,尤其是水相或者缓冲盐比例高的溶液;要是实验要求特别高,用氦气鼓泡脱气效果稳。
溶剂使用有讲究
配流动相时别让溶剂混溶不均匀,比如有机相和水相比例差太多(像 90% 水相配 10% 有机相),就特容易出气泡,建议慢慢把水相加到有机相里,或者用磁力搅拌器搅一搅帮着溶解;另外,尽量用 HPLC 级的溶剂,纯度高、杂质少,产生气泡的概率也低。
系统启动和灌注要细致
启动仪器前,尤其是换了流动相之后,一定要用 “Purge” 功能,调个较高的流速(比如 5mL/min),把泵和在线脱气机里的气泡排干净,同时用注射器吸一吸排空阀的流出液,直到看不到气泡为止;方法开始时如果初始流速高,别直接用,先设个梯度,从低流速(比如 0.2mL/min)慢慢升到目标流速,给系统个适应压力的过程。

表 1.液相色谱仪气泡预防核心措施表
相关产品推荐:1、高效液相色谱仪 2、超高效液相色谱仪 3、制备液相色谱仪 4、专用液相色谱仪
二、学会判断:气泡藏在哪儿?
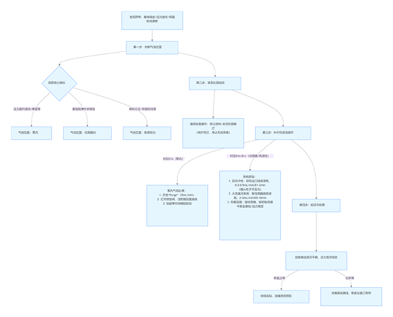
要是发现压力波动、基线有噪音,或者保留时间不稳定,先别急着处理,得先搞清楚气泡在哪个位置:
气泡在泵里:压力会忽高忽低,波动特别大,有时候甚至会降到零;
气泡在检测器里:基线会出现规律的、尖尖的针状噪音峰;
气泡在色谱柱里:峰形会变差、分叉,保留时间也会漂移。

表2.液相色谱仪气泡位置判断表?
三、及时处理:一步步排出气泡
确定气泡位置后,就按步骤来排,别慌手慌脚:
第一步:先停掉进样和检测
赶紧停止数据采集,把检测器的灯(比如 DAD/UV 灯)关掉,毕竟氘灯不便宜,得好好?;ぁ?/span>
第二步:反向冲洗色谱柱(推荐这么做)
这方法有效,对色谱柱损伤也小。先把色谱柱连接检测器的那端卸下来,接到进样阀的排空口,或者直接连个废液瓶;然后把泵的流速调慢(比如 0.2-0.5mL/min),用流动相反向冲色谱柱 1-2 分钟,这样能靠柱压把气泡从柱子接泵的那端推出来 —— 这端的筛板孔径大,不容易堵。
提醒一句:冲之前先确认色谱柱能不能反向用(现在大多色谱柱可以),冲完记得把柱子按正确方向装回去。
第三步:大流速冲整个系统
柱子装回原位后,先不连检测器,把检测器入口端直接插进废液瓶,用较高的流速(比如 2-3mL/min,别超过柱压上限)冲系统 5-10 分钟,把残留的气泡全冲到废液里。
第四步:让系统平衡好
再把检测器接回去,用实验方法规定的初始流速平衡系统,等基线平稳、压力稳定了,再继续做实验。
四、特殊情况:泵里卡了气泡咋办?
要是气泡卡在泵的单向阀里,泵就没法正常工作,这时候可以用仪器的 “Purge” 功能,或者打开排空阀,用高流速冲泵;也能用注射器在排空阀出口反复吸,帮着排气泡,有时候轻轻敲敲单向阀,也能让气泡脱离。
后再叮嘱几句:对付气泡,预防永远比处理重要,流动相脱气一定要按规程来;发现问题先准确定位气泡位置;处理时别用太快的流速、太高的压力,免得伤了色谱柱和仪器;要是这些方法都不管用,可能是系统漏液之类的其他问题,别硬扛,及时找仪器工程师帮忙。

表3.泵内气泡专项处理表
液相色谱仪气泡异常处理流程

相关文章推荐